欧意交易所 ouyijiaoyisuo 分类>>
欧易生物单细胞测序解欧意交易所- OKX欧易数字货币交易所析玉米根尖单细胞图谱
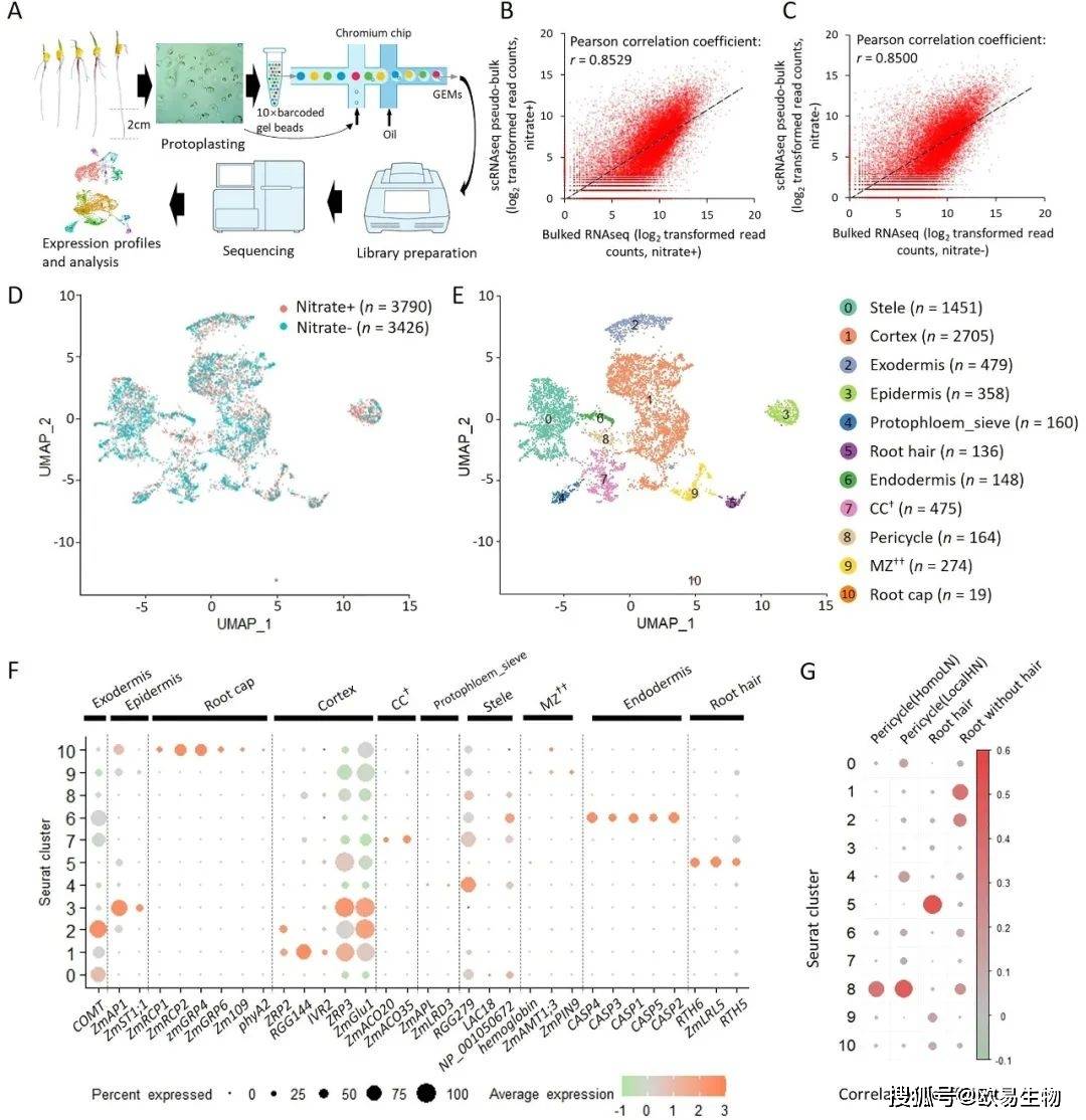
欧意交易所,欧意,欧意交易平台,欧意注册,欧意靠谱吗,欧意APP下载,欧易交易所官网,欧易下载,欧易下载链接,欧易apk下载,欧易网页版,欧易交易所,欧易下载,欧易官网,okx官网,欧易客户端下载作者针对玉米幼苗主根的20个根尖 (底部2cm) 进行单细胞转录组测序 (图1A),硝酸盐+组和硝酸盐-组各自得到3790和3426个根部细胞进行后续分析。为了评估scRNA-seq的稳健性和使用原生质体进行测序的效果,作者同时对根尖进行了bulk RNA-seq,并对scRNA-seq和bulk RNA-seq结果进行相关性分析,发现两个测序结果之间具有很强的相关性 (硝酸盐+组和硝酸盐-组的Pearson相关系数分别为0.8529和0.8500) (图1B, C)。作者接下来整合两个scRNA-seq表达矩阵,进行细胞类型鉴定以及进一步数据分析(图1D, 图 2)。


为了在单细胞水平上表征玉米根系对硝酸盐的响应,研究人员对生长在硝酸盐+组和硝酸盐-组的培养液中的玉米根系单细胞转录组进行了分析。分析结果显示,在两组分组中,根尖细胞类型数量和比例组成相似,除根冠细胞外,其余细胞类型在两组中的相关性较高(图3B)。为了确定细胞类型特异性基因对硝酸盐的响应,每种细胞类型的细胞根据分组处理分成两个假定的cluster,两个cluster之间的DEGs认为是细胞类型特异性的硝酸盐反应基因。共确定出85个DEGs,其中上调基因48个,下调基因37个 (图3A-left)。与bulk RNA-seq相比,从scRNA-seq中得到的63个DEGs被bulk RNA-seq鉴定为硝酸盐反应基因。通过GO富集分析,在皮质中鉴定出的39个DEGs与非生物刺激、激素和信号转导有关(图3A-right);表皮特异性标记基因与离子转运和代谢相关。两个硝酸代谢相关基因ZmNAR2.1 (硝酸盐转运蛋白/ZM001D017095) 和ZMGS2 (谷氨酰胺合成酶2 / ZM001D026501) 在硝酸盐+组根的表皮细胞中上调(图3C–E)。在玉米根部的分生区(MZ)细胞中,硝酸盐诱导了ZmNIR1 (亚硝酸盐还原酶1 / zm001d018161) 基因的激活(图3C, F)。

接下来,作者进一步针对拟时序轨迹中的基因表达模式进行分析。结果发现ZM00001D026163 (编码类伸展素蛋白/rgg144) 在皮质细胞中随着拟时序轨迹曲线的发展表达量逐渐上升(图4C)。为了观察表皮细胞 (根毛和表皮细胞) 的发育轨迹,作者采用slingshot算法进行分析,发现了起点相同的两个分支(图4D–F),这些细胞可以进一步分为四个亚群 (图4E)。拟时序轨迹起源于表皮细胞 (亚群1和2),并逐渐以根毛细胞 (branch 1) 和成熟的表皮细胞 (branch 2) 两种分化的细胞类型结束(图4E)。将表皮和根毛的Marker基因映射到拟时序轨迹或者,结果显示在每种细胞类型中都有特定的表达(图4G–I)。为了进一步描述整个轨迹的基因表达模式,作者将表皮和根毛轨迹中最重要的100个基因进行聚类,并将其分为两个主要的基因簇。这两个分支的细胞表现出明显不同的基因表达模式(图4J)。虽然gene cluster1的部分基因 (底部) 倾向于在branch2中高表达,但整体表达模式并未表现出分支特异性。gene cluster2包含44个基因,这些基因优先表达在由根毛细胞组成的branch1中,并且这些基因在与生毛细胞分化和植物型细胞壁组织相关的GO中富集(图4J-right)。这些发现证实了根毛细胞由表皮细胞分化而来,反映了根表皮细胞分化过程中的转录重组,重现了根毛的发育过程。
2025-12-10 21:24:49
浏览次数: 次
返回列表
友情链接:





